○佐渡市地域子育て支援拠点事業・一時預かり事業補助金交付要綱
平成30年3月30日
告示第143号
佐渡市地域子育て支援拠点事業・一時預かり事業補助金交付要綱(平成25年佐渡市告示第104号)の全部を改正する。
(趣旨)
第1条 この告示は、児童福祉の向上を図るために地域子育て支援拠点事業及び一時預かり事業を実施する市内の私立保育園等を設置している者(以下「設置者」という。)に対し、その事業に要する経費について、予算の範囲内において補助金を交付するために必要な事項を定めるものとし、その交付に関しては、佐渡市補助金等交付規則(平成16年佐渡市規則第55号)に定めるもののほか、この告示の定めるところによる。
(1) 補助事業 補助金の交付対象となる地域子育て支援拠点事業・一時預かり事業をいう。
(2) 補助事業者 補助事業を実施する社会福祉法人をいう。
(補助対象事業)
第3条 補助金の交付対象となる事業は、新潟県地域子ども・子育て支援事業交付要綱に定める地域子育て支援拠点事業及び一時預かり事業のうち、次に掲げるとおりとする。
(1) 地域子育て支援拠点事業運営費
(2) 一時預かり事業運営費
(令3告示381・全改、令6告示20・一部改正)
(補助対象経費等)
第4条 補助事業の対象となる経費は、別表第1に定めるとおりとする。
2 補助金の額は、新潟県地域子ども・子育て支援事業交付要綱に定める基準額と補助対象経費の額とを比較して少ない方の額と、総事業費から寄附金その他の収入額を控除した額とを比較していずれか少ない方の額とする。
(申請者の要件)
第5条 補助金の交付を受けようとする者(以下「申請者」という。)は、次に定める要件を備えていなければならない。
(1) 補助事業を適正かつ確実に実施できること。
(2) 佐渡市暴力団排除条例(平成24年佐渡市条例第33号)第2条第1号又は第2号に該当しない者であること。
(交付の申請)
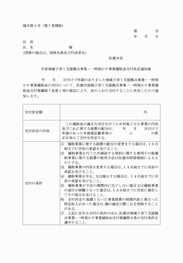
第6条 申請者は、地域子育て支援拠点事業・一時預かり事業補助金交付申請書(様式第1号)に市長が定める書類(以下「添付書類」という。)を添えて、市長に提出しなければならない。
2 申請者は、前項の補助金の交付の申請をするに当たり、当該補助金に係る消費税及び地方消費税に係る仕入控除税額(補助対象経費に含まれる消費税及び地方消費税相当額のうち、消費税法(昭和63年法律第108号)の規定により仕入れに係る消費税額として控除できる部分の金額及び当該金額に地方税法(昭和25年法律第226号)の規定による地方消費税の税率を乗じて得た金額の合計額に補助率を乗じて得た金額をいう。以下「消費税等仕入控除税額」という。)を減額して申請しなければならない。ただし、申請時において消費税等仕入控除税額が明らかでないものについては、この限りでない。
2 前項の場合において、市長は、補助金の適正な交付を行うために必要があるときは、補助金の交付の申請に係る事項について修正を加えて、補助金の交付決定をすることができる。
4 市長は、審査の結果、補助金を交付しないと認めるときは、その理由を付して地域子育て支援拠点事業・一時預かり事業補助金不交付決定通知書(様式第3号)により、申請者に通知する。
(交付条件)
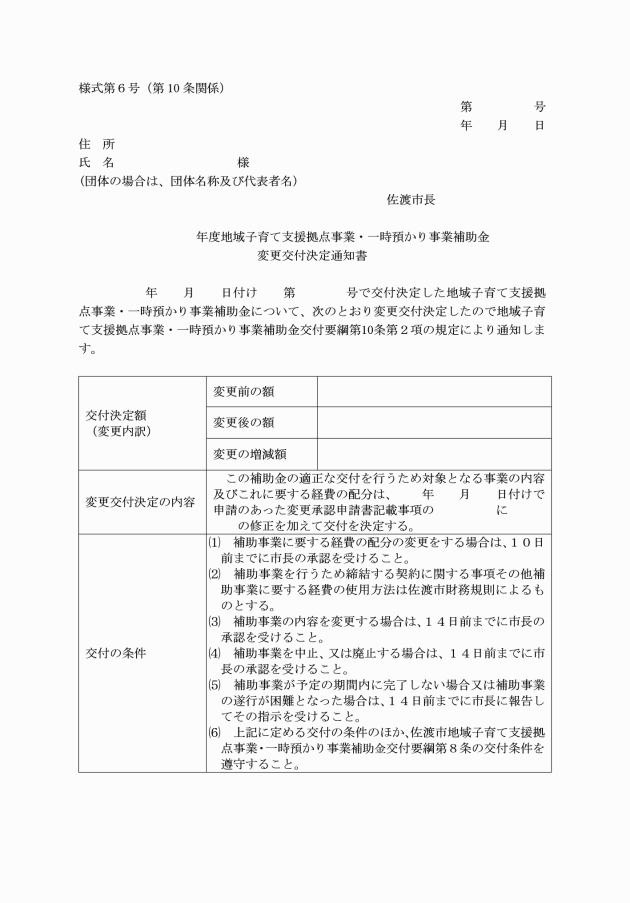
第8条 市長は、補助金の交付を決定する場合において、補助事業者に対して、次に掲げる条件を付すものとする。
(1) 補助金の交付の決定の内容及びこれに付した条件に従い、善良な管理者の注意をもって補助事業を行うこと。
(2) 補助事業の内容の変更(軽微なものを除く。)をしようとするときは、あらかじめ市長の承認を受けること。ただし、補助対象費用の各費目の配分を超えて支出する場合、又は費目の合計の10分の2を超えて流用するときは、市長に届け出ること。
(3) 補助事業を中止し、又は廃止しようとするときは、市長の承認を受けること。
(4) 補助事業を遂行するための契約をするときは、補助事業の運営上一般競争入札によることが著しく困難又は不適当である場合を除き、一般競争入札によるべきこと。
(5) 補助事業の一部を共同して実施しようとする場合は、実施に関する契約を締結すべきこと。
(6) 補助事業が予定の期間内に完了することができないと見込まれる場合又は補助事業の遂行が困難となった場合においては、事故報告書を速やかに市長に提出し、その指示を受けること。
(7) 市長が必要と認めて指示したときは、補助事業の実施の状況に関し、遂行状況報告書を速やかに提出すべきこと。
(8) 補助事業が完了したとき(第3号の規定により補助事業の中止又は廃止の承認を受けたときを含む。)は、当該補助事業の完了の日(補助事業の中止又は廃止の承認を受けたとき(補助金の支払が発生しない場合を除く。)は、その承認のあった日。以下同じ。)から別に定める期日までに、又は補助事業が完了せずに本市の会計年度が終了するときは、当該会計年度の末日までに実績報告書を市長に提出すること。
(9) 市長が補助事業の適正な遂行に必要な範囲において報告を求め、又は実地調査を行おうとするときは、遅滞なくこれに応ずること。
(10) 市長が補助事業に係る実績の報告等を受け、その報告等に係る補助事業の実績が補助金の交付の決定の内容又はこれに付した条件に適合しないと認めたときは、市長の指示に従うこと。
(11) 市長が第19条第4項の規定により補助金の全部又は一部の返還を請求したときは、市長が指定する期日までに返還すること。
(12) 第19条第4項の規定により補助金の返還請求の通知を受けたときは、補助金の受領の日から納付の日までの日数に応じ、当該補助金の額(その一部を納付した場合におけるその後の期間については、既納付額を控除した額)につき年10.95パーセントの割合で計算した加算金を加えて返還すること。
(13) 返還すべき補助金を期日までに納付しなかったときは、納期日の翌日から納付の日までの日数に応じ、その未納付額につき年10.95パーセントの割合で計算した延滞金を納付すること。
(14) 補助事業の実施により取得し、又は効用の増加した財産又は成果(以下「取得財産等」という。)のうち、第17条第1項の規定により処分(補助金の交付の目的に反して使用し、譲渡し、交換し、貸し付け、又は担保に供することをいう。)を制限されたものについては、善良な管理者の注意をもって管理し、その管理に係る台帳を備え、その管理状況を明らかにしておくとともに、処分を制限された取得財産等を処分しようとするときは、あらかじめ市長の承認を受けること。
(15) 処分を制限された取得財産等の処分により収益が生じたときは、市長の請求に応じ、その収入の一部(消費税及び地方消費税に係る相当額を除く。)を納付すること。
(16) 補助金の交付の決定の内容又はこれに付した条件に不服がある場合において、申請の取下げをしようとするときは、交付の決定の通知を受けた日から20日以内に市長に届け出ること。
(申請の取下げ)
第9条 補助事業者は、補助金の交付決定の通知を受けた場合において、交付の決定の内容又はこれに付された条件に対して不服があり、補助金の交付の申請を取り下げようとするときは、当該通知を受けた日から20日以内に、地域子育て支援拠点事業・一時預かり事業補助金交付申請取下げ書(様式第4号)により市長に申し出なければならない。
2 市長は、前項の規定による申請の取下げがあったときは、当該申請に係る補助金の交付決定はなかったものとみなして措置するものとする。
(1) 補助事業の実施方法等主要な内容を変更しようとするとき。
(2) 補助事業の期間を変更しようとするとき。
3 補助事業者は、第1項各号のいずれにも該当しない軽微な変更及び第8条第2号ただし書の規定に該当する場合は、地域子育て支援拠点事業・一時預かり事業計画変更届出書(様式第7号)を市長に提出するものとする。
(実績報告等)
第11条 補助事業者は、補助事業が完了したときは、当該補助事業の完了の日から起算して20日以内又は申請年度の翌年度の4月5日のいずれか早い日までに、地域子育て支援拠点事業・一時預かり事業実績報告書(様式第8号)に添付書類を添えて市長に報告しなければならない。
2 市長は、補助事業者が前項の規定による報告を提出できないやむを得ない理由があると認める場合は、期限について猶予することができる。
3 第6条第2項ただし書の規定により交付の申請をした補助事業者は、第1項の規定による報告を行うに当たり、仕入れに係る消費税等相当額が明らかな場合は、当該消費税等相当額を減額して報告しなければならない。
2 市長は、補助事業の実施に当たり概算払が必要な場合は、交付決定額の80パーセントを上限に概算払をすることができる。
(令元告示86・一部改正)
(中止又は廃止の承認)
第14条 市長は、補助事業者がその責めに帰さない事由により補助事業の全部又は一部を中止し、又は廃止しようとするときは、補助事業者から地域子育て支援拠点事業・一時預かり事業中止(廃止)承認申請書(様式第12号)を提出させ、これを審査し、中止又は廃止がやむを得ないと認めてこれを承認したときは、当該補助事業者に通知する。
(補助金の経理)
第15条 補助事業者は、補助金に係る経理について他の経理と明確に区分した帳簿を備え、その収支の状況を明らかにしなければならない。
2 補助事業者は、前項の帳簿及び補助金に係る証拠書類を補助事業の完了の日の属する年度の終了後5年間保存しなければならない。
(財産の管理等)
第16条 補助事業者は、取得財産等については、補助事業の完了後においても善良な管理者の注意をもって管理し、補助金の交付の目的に従ってその効率的運用を図らなければならない。
2 補助事業者は、取得財産等について、地域子育て支援拠点事業・一時預かり事業補助金取得財産等管理台帳(様式第13号)を備え、管理しなければならない。
4 補助事業者は、取得財産等を処分することにより、収入があったときは、地域子育て支援拠点事業・一時預かり事業財産処分収入金報告書(様式第15号)を市長に提出し、市の請求に応じその収入の一部を市に納付しなければならない。
(財産の処分制限)
第17条 補助事業者の取得財産等のうち処分を制限する財産は、取得価格又は効用の増加価格が単価50万円以上の機械及び重要な器具その他の財産とする。
2 取得財産等の処分を制限する期間は、減価償却資産の耐用年数等に関する省令(昭和40年大蔵省令第15号)の規定を準用する。
(令3告示381・一部改正)
(交付決定の取消し)
第18条 市長は、補助事業者が次の各号のいずれかに該当するときは、交付決定の全部又は一部を取り消すことができる。
(1) 補助金を補助事業以外の用途に使用したとき。
(2) 第7条の規定による交付の決定の内容に違反したとき。
(3) 第8条の規定により付された条件に違反したとき。
(4) その他法令等に違反したとき。
(5) 本市との補助事業等に関して不正又は虚偽の報告等をしたとき。
(補助金の返還等)
第19条 市長は、前条の規定により補助金の交付の決定を取り消した場合において、補助事業の取消しに係る部分に関し、既に補助金が支払われているときは、期限を定めて、その返還を請求するものとする。
3 市長は、前2項の規定により補助金の返還を請求しようとするときは、次に掲げる事項を補助事業者に通知するものとする。
(1) 返還すべき補助金の額
(2) 加算金及び延滞金に関する事項
(3) 納期日
5 市長は、補助事業者が、返還すべき補助金を第3項第3号に規定する納期日までに納付しなかった場合は、納期日の翌日から納付の日までの日数に応じ、その未納付額につき年10.95パーセントの割合で計算した延滞金を徴収するものとする。
(財産処分に係る補助金返還)
第20条 取得財産等の処分に係る補助金の返還額を算定する基準は、別表第2のとおりとする。
(消費税及び地方消費税に係る仕入控除税額の確定に伴う補助金の返還)
第21条 補助事業者は、補助事業完了後に、消費税及び地方消費税の申告により補助金に係る消費税及び地方消費税に係る仕入控除税額が確定した場合には、地域子育て支援拠点事業・一時預かり事業補助金に係る消費税及び地方消費税仕入控除税額確定報告書(様式第19号)により、速やかに市長に報告しなければならない。
2 市長は、前項の規定による報告があったときは、当該消費税及び地方消費税に係る仕入控除税額の全部又は一部の返還を請求するものとする。
(加算金)
第22条 市長は、補助金が2回以上に分けて交付されている場合における加算金の計算については、返還を請求した額に相当する補助金は、最後の受領の日に受領したものとし、当該返還を請求した額がその日に受領した額を超えるときは、当該返還を請求した額に達するまで順次遡り、それぞれの受領の日において受領したものとして行うものとする。
2 市長は、加算金を徴収する場合において、補助事業者の納付した金額が返還を請求した補助金の額に達するまでは、その納付金額は、まず当該返還を請求した補助金の額に充てるものとする。
3 市長は、補助事業者の申請に基づき、やむを得ない事情があると認めるときは、加算金の全部又は一部を免除することができる。
(延滞金)
第23条 市長は、延滞金を徴収する場合において、返還を請求した補助金の未納付額の一部が納付されたときは、当該納付の日の翌日以後の期間に係る延滞金の計算の基礎となるべき未納付額は、その納付金額を控除した額によるものとする。
2 前条第2項の規定は、延滞金を徴収する場合に準用する。
3 市長は、補助事業者の申請に基づき、やむを得ない事情があると認めるときは、延滞金の全部又は一部を免除することができる。
3 別表第3に定める措置要件は、不正及び不適切等の行為を行った者並びにそれに共謀した者を対象とし、団体においては、団体にその代表者と主たる原因者を含めるものとする。
4 再停止の処分を受けた補助事業者の交付停止期間は、別表第3に定める停止期間の2倍の期間とする。
(事故の報告)
第25条 補助事業者は、補助事業が予定の期間内に完了することができないと見込まれる場合又は補助事業の遂行が困難となった場合においては、速やかに、地域子育て支援拠点事業・一時預かり事業に係る事故報告書(様式第22号)を市長に提出し、その指示を受けなければならない。
(報告及び調査)
第26条 市長は、補助金交付に関し必要があると認めるときは、補助事業者に報告を求め、又は実地に調査することができる。
3 市長は、前2項の規定により、補助事業者に報告を求め、又は実地調査を行った上で、補助事業の遂行状況等が交付決定の内容と著しく相違が見られる場合は、改善内容を明示して補助事業者に指導を行うものとする。
4 市長は、前項の指導を行ったにもかかわらず、改善の兆しが見えない補助事業に対しては、補助金交付の取消しの処分を行うものとする。
(事業遅延の報告)
第27条 補助事業者は、補助事業の完了が当初の事業計画より遅れることが明らかな場合は、地域子育て支援拠点事業・一時預かり事業遅延報告書(様式第24号)により、速やかに、市長に報告するものとする。
2 市長は、前項の規定による報告があった場合は、その内容を審査し、速やかに、補助事業者に対して必要な措置を取らなければならない。
(所管)
第28条 この事業の事務は、子ども若者課において所掌する。
附則
(施行期日)
1 この告示は、平成30年4月1日から施行する。
(失効規定)
2 この告示は、令和9年3月31日限り、その効力を失う。ただし、同日以前に、この告示の規定に基づき既になされた交付申請に係る補助金の交付に関しては、同日後も、なおその効力を有する。
(令2告示277・令6告示20・一部改正)
附則(平成31年3月7日告示第60号)
この告示は、公表の日から施行し、改正後の佐渡市地域子育て支援拠点事業・一時預かり事業補助金交付要綱は、平成30年4月1日から適用する。
附則(令和元年12月27日告示第86号)
この告示は、公表の日から施行し、改正後の佐渡市地域子育て支援拠点事業・一時預かり事業補助金交付要綱は、平成31年4月1日から適用する。
附則(令和2年12月25日告示第277号)
この告示は、公表の日から施行し、この告示による改正後の別表第1の規定は、令和2年4月1日から適用する。
附則(令和3年12月21日告示第381号)
この告示は、公表の日から施行し、改正後の佐渡市地域子育て支援拠点事業・一時預かり事業補助金交付要綱の規定は、令和3年4月1日から適用する。
附則(令和5年1月11日告示第6号)
この告示は、公表の日から施行し、改正後の佐渡市地域子育て支援拠点事業・一時預かり事業補助金交付要綱の規定は、令和4年4月1日から適用する。
附則(令和6年2月9日告示第20号)
この告示は、公表の日から施行し、改正後の佐渡市地域子育て支援拠点事業・一時預かり事業補助金交付要綱の規定は、令和5年4月1日から適用する。
附則(令和7年1月15日告示第3号)
この告示は、公表の日から施行し、改正後の佐渡市地域子育て支援拠点事業・一時預かり事業補助金交付要綱の規定は、令和6年4月1日から適用する。
附則(令和7年12月25日告示第243号)
この告示は、公表の日から施行し、改正後の別表第1の規定は、令和7年4月1日から適用する。
別表第1(第4条関係)
(令6告示20・全改、令7告示3・令7告示243・一部改正)
地域子育て支援拠点事業 | 1 運営費 (1) 一般型 基本分 ア 3~4日型 ・職員を合計3名以上配置する場合 6,314,000円 ・職員を合計2名配置する場合 4,642,000円 イ 5日型 ・常勤職員を配置する場合 9,023,000円 ・非常勤職員のみを配置する場合 5,703,000円 ウ 6~7日型 ・常勤職員を配置する場合 10,084,000円 ・非常勤職員のみを配置する場合 7,182,000円 (2) 連携型 基本分 ・3~4日型 2,143,000円 ・5~7日型 3,348,000円 2 開設準備経費(1か所当たり年額) 改修費等 1か所当たり 4,000,000円 | 地域子育て支援拠点事業の実施に必要な賃金、旅費、手当等、報償費、需用費、役務費、使用料及び賃借料、委託料、工事請負費、備品購入費、原材料費その他市長が必要と認める経費 |
一時預かり事業 | 1 運営費 (1) 一般型 年間延べ利用児童数 50人未満 1,473,000円 50人以上100人未満 1,973,000円 100人以上200人未満 2,444,000円 200人以上300人未満 2,945,000円 (2) 余裕活用型(児童1人当たり日額) 2,600円 | 一時預かり事業の実施に必要な賃金、旅費、手当等、報償費、需用費、役務費、使用料及び賃借料、委託料、工事請負費、備品購入費、原材料費その他市長が必要と認める経費 |
別表第2(第20条関係)
補助対象財産処分に係る補助金返還算定基準
区分 | 承認条件 | 返還額 | 備考 | ||
目的外使用 | 補助事業を中止しない場合 | 返還(ただし、備考欄の場合は補助金返還は不要とし、当該財産の状況を報告すること。) | 目的外使用部分に対する残存簿価又は時価評価額のいずれか高い金額に補助率を乗じた金額を返還する。 | 本来の補助目的の遂行に支障を及ぼさない範囲内で、かつ、補助対象財産の遊休期間内に一時使用する場合は、返還を要しない。 | |
補助事業を中止する場合 | 道路拡張等により取り壊す場合 | 返還 | 財産処分により生じる収益(損失補償金を含む。)に補助率を乗じた金額を返還する。 | 自己の責に帰さない事情等やむを得ないものに限る。 | |
上記以外の場合 | 返還 | 残存簿価又は時価評価額のいずれか高い金額に補助率を乗じた金額を返還する。 | |||
譲渡 | 有償 | 返還 | 譲渡契約額、残存簿価又は時価評価額のうち最も高い金額に補助率を乗じた金額を返還する。 | ||
無償 | 返還(ただし、備考欄の場合は補助金返還は不要とし、当該財産の状況を報告すること。) | 残存簿価又は時価評価額のいずれか高い金額に補助率を乗じた金額を返還する。 | 処分制限期間の残期間内、補助条件を承継する場合は、返還を要しない。 | ||
交換 | 下取り交換の場合 | 補助対象財産の処分益を新規購入費に充当し、かつ、旧財産の処分制限期間の残期間内、新財産が補助条件を承継すること。 | 新規購入するものは、当初の補助対象財産の要件を備えているものに限る。 | ||
下取り交換以外の場合 | 交換差益額を返還 | 交換差益額に補助率を乗じた金額を返還する。 | 原則、交換により差損が生じない場合に限る。 | ||
有償(遊休期間内の一時貸付け) | 収益について返還、かつ、本来の補助目的の遂行に影響を及ぼさないこと。 | 貸付けにより生じる収益(貸付けによる収入から管理費その他の貸付けに要する費用を差し引いた額)に補助率を乗じた金額を返還する。 | |||
無償(遊休期間内の一時貸付け) | 本来の補助目的の遂行に影響を及ぼさないこと。 | ||||
上記以外の場合 | 返還 | 残存簿価又は時価評価額のいずれか高い金額に補助率を乗じた金額を返還する。 | |||
担保 | 補助残融資又は補助目的の遂行上必要な融資を受ける場合 | 本来の補助目的の遂行に影響を及ぼさないこと。 | |||
上記以外の場合 | 返還 | 残存簿価又は時価評価額のいずれか高い金額に補助率を乗じた金額を返還する。 | |||
取壊し、廃棄 | 返還 | 残存簿価又は時価評価額のいずれか高い金額に補助率を乗じた金額を返還する。 | |||
別表第3(第5条、第24条関係)
措置要件 | 交付停止期間 |
偽りその他不正の手段によって補助金等の交付を受け、又は融通を受けたとき。 | 処分を発した日又は補助金等を返還した日のいずれか遅い日から36月 |
補助金等の他の用途への使用があったとき。 | 処分を発した日又は補助金等を返還した日のいずれか遅い日から12月 |
補助事業の実施に当たり、補助金等の交付の決定の内容又はこれに付した条件その他法令、条例又は規則に違反し、当該違反行為の態様が悪質で補助金等の交付の相手方として不適当であるとき。 | 処分を発した日又は補助金等を返還した日のいずれか遅い日から8月 |
事業完了後の調査対象期間中において、期限までにその報告をしなかったとき(天災地変等報告者の責に帰すべき事情によらない理由がある場合を除く。)。 | 処分を発した日又は報告をした日のいずれか遅い日から6月 |
(令5告示6・全改、令7告示243・一部改正)


(令7告示243・一部改正)

(令7告示243・一部改正)

(令5告示6・一部改正)

(令5告示6・一部改正)

(令7告示243・一部改正)

(令5告示6・一部改正)

(令5告示6・一部改正)

(令7告示243・一部改正)

(令5告示6・全改)

(令5告示6・一部改正)

(令5告示6・一部改正)

(令3告示381・一部改正)

(令3告示381・一部改正)

(令5告示6・一部改正)

(令5告示6・一部改正)



(令5告示6・一部改正)

(令5告示6・一部改正)


(令5告示6・一部改正)

(令5告示6・一部改正)

(令5告示6・一部改正)
