○佐渡市移住・就業支援事業補助金交付要綱
令和元年6月24日
告示第22号
(趣旨)
第1条 この告示は、本市への移住、就業及び起業を促進するため、本市が新潟県と共同して実施する移住・就業支援事業に要する経費に対し、予算の範囲内において補助金を交付するために必要な事項を定めるものとし、その交付に関しては、新潟県移住・就業支援事業及び新潟県起業支援事業実施要領及び佐渡市補助金等交付規則(平成16年佐渡市規則第55号)に定めるもののほか、この告示の定めるところによる。
(1) 東京圏 埼玉県、千葉県、東京都及び神奈川県をいう。
(2) 条件不利地域 過疎地域自立促進特別措置法(平成12年法律第15号)、山村振興法(昭和40年法律第64号)、離島振興法(昭和28年法律第72号)、半島振興法(昭和60年法律第63号)又は小笠原諸島振興開発特別措置法(昭和44年法律第79号)の指定区域を含む市町村(政令指定都市を除く。)をいう。
(3) 若者世帯 次のいずれかに該当する者
ア 申請年度の4月1日において満年齢が40歳未満の者
イ 申請年度の4月1日において満年齢の合計が80歳未満の夫婦世帯
ウ 申請日において中学生以下の子供がいるひとり親世帯
エ 申請日において満18歳に達する日以後の最初の3月31日までの間にある者を3人以上扶養している世帯
(令5告示79・一部改正)
(1) 移住等に関する要件
ア 移住元に関する要件
次に掲げる事項の全てに該当すること。
(ア) 住民票を移す直前の10年間のうち、通算5年以上、東京23区に在住又は東京圏のうちの条件不利地域以外の地域に在住し、東京23区内への通勤(雇用者としての通勤の場合にあっては、雇用保険の被保険者としての通勤に限る。以下同じ。)をしていたこと。
(イ) 住民票を移す直前に、連続して1年以上、東京23区内に在住又は東京圏のうちの条件不利地域以外の地域に在住し、東京23区内への通勤をしていたこと。(ただし、東京23区内への通勤の期間については、住民票を移す3箇月前までを当該1年の起算点とすることができる。)
(ウ) ただし、東京圏のうちの条件不利地域以外の地域に在住しつつ、東京23区内の大学等へ通学し、東京23区内の企業等へ就職した者については、通学期間も本事業の移住元としての対象期間とすることができる。
イ 移住先に関する要件
次に掲げる事項の全てに該当すること。
(ア) 平成31年4月1日以降に本市に住民票を移して転入(以下「転入」という。)したこと。
(イ) 補助金の申請時において、転入後3箇月以上1年以内であること。
(ウ) 本市に、補助金の申請日から5年以上、継続して居住する意思を有していること。
ウ その他の要件
次に掲げる事項の全てに該当すること。
(ア) 暴力団等の反社会的勢力又は反社会的勢力と関係を有する者でないこと。
(イ) 日本人である、又は外国人であって、出入国管理及び難民認定法(昭和26年政令第319号)による「永住者」、「日本人の配偶者等」、「永住者の配偶者等」、「定住者」、及び日本国との平和条約に基づき日本の国籍を離脱した者等の出入国管理に関する特例法(平成3年法律第71号)に定める「特別永住者」のいずれかの在留資格を有すること。
(ウ) 申請者は、過去10年以内に申請者を含む世帯員として移住支援金を受給していないこと。ただし、移住支援金を全額返還した場合や過去の申請時に18歳未満の世帯員だった者が、5年以上経過し、18歳以上となり、新潟県及び本市が認める場合を除く。
(エ) その他新潟県及び本市が補助金の対象として不適当と認めた者でないこと。
(2) 就職に関する要件
ア 一般の場合
次に掲げる事項の全てに該当すること。
(ア) 勤務地が東京圏以外の地域又は東京圏内の条件不利地域に所在すること。
(イ) 就業先が、新潟県が補助金の対象としてマッチングサイトに掲載している求人であること。
(ウ) 就業者にとって3親等以内の親族が代表者、取締役などの経営を担う職務を務めている法人等への就業でないこと。
(エ) 週20時間以上の無期雇用契約に基づいて補助金の対象法人に就業し、補助金の申請時において当該法人に連続して3箇月以上在職していること。
(オ) 上記イの求人への応募日が、マッチングサイトに当該求人が補助金の対象として掲載された日以降であること。
(カ) 当該法人に、補助金の申請日から5年以上、継続して勤務する意思を有していること。
(キ) 転勤、出向、出張、研修等による勤務地の変更ではなく、新規の雇用であること。
イ 専門人材の場合
プロフェッショナル人材事業又は先導的人材マッチング事業を利用して就業した者は、次に掲げる事項の全てに該当すること。
(ア) 勤務地が東京圏以外の地域又は東京圏内の条件不利地域に所在すること。
(イ) 週20時間以上の無期雇用契約に基づいて就業し、申請時において連続して3か月以上在職していること。
(ウ) 当該就業先において、移住支援金の申請日から5年以上、継続して勤務する意思を有していること。
(エ) 転勤、出向、出張、研修等による勤務地の変更ではなく、新規の雇用であること。
(オ) 目的達成後の解散を前提とした個別プロジェクトへの参加等、離職することが前提でないこと。
ウ テレワークに関する要件
次に掲げる事項の全てに該当すること。
(ア) 所属先企業等からの命令ではなく、自己の意思により移住した場合であって、移住先を生活の本拠とし、移住元での業務を引き続き行うこと。
(イ) 移住先でテレワークにより勤務する(原則、恒常的に通勤しない)こととし、かつ、週20 時間以上テレワークを実施すること。
(ウ) デジタル田園都市国家構想交付金(デジタル実装タイプ(地方創生テレワーク型))又はその前歴事業を活用した取組の中で、所属先企業等から当該移住者に資金提供されていないこと。
エ 本事業における関係人口に関する要件
市が当該移住希望者を地域の担い手の確保に資する関係人口と認め、かつ、次に掲げる事項の全てに該当すること。
(ア) 支給対象者の要件 次のいずれかに該当する者
a 佐渡市の出身者(市内の中学校の卒業者をいう。)である者又は佐渡市に所在する学校教育法(昭和22年法律第26号)に定める専修学校、高等学校又は特別支援学校を卒業した者
b 本市へ転入する前までに、佐渡市定住体験住宅貸付事業実施要綱(平成27年佐渡市告示第68号)に定める定住体験住宅を利用した者
(イ) 地域の担い手確保の要件 次のいずれかに該当する者
a 農林水産業に就業する者
b 家業等に就業する者
(3) 起業に関する要件
1年以内に新潟県移住・就業支援事業及び新潟県起業支援事業実施要領に定める起業支援事業に係る起業支援金の交付決定を受けていること。
(4) 2人以上の世帯に関する要件
次に掲げる事項の全てに該当すること。
ア 申請者を含む2人以上の世帯員が移住元において、補助金申請者と住民票の上で同一世帯に属していたこと。
イ 申請者を含む2人以上の世帯員が補助金の申請時において、補助金申請者と住民票の上で同一世帯に属していること。
ウ 申請者を含む2人以上の世帯員がいずれも、平成31年4月1日以降に転入したこと。
エ 申請者を含む2人以上の世帯員がいずれも、支給申請時において転入後3箇月以上1年以内であること。
オ 申請者を含む2人以上の世帯員がいずれも、暴力団等の反社会的勢力又は反社会的勢力と関係を有する者でないこと。
(1) 過去にこの補助金の交付を受けた者
(2) 佐渡市暴力団排除条例(平成24年佐渡市条例第33号)第2条第1号又は第2号に該当する者
(令2告示91・令3告示158・令5告示79・令7告示121・一部改正)
(補助金額)
第4条 この告示による補助金の額は、2人以上の世帯の場合にあっては100万円、単身の場合にあっては60万円とし、18歳未満の世帯員を帯同して移住する場合は、18歳未満の者一人につき100万円を加算する。
(令4告示84・令5告示79・一部改正)
(補助事業の募集)
第5条 市長は、期間を定めて補助事業の募集をする。
2 市長は、補助事業の募集に当たっては、募集要領を定めて公表する。
(交付の申請)
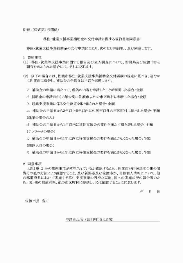
第6条 補助金の交付を受けようとする者(以下「申請者」という)は、移住・就業支援事業補助金交付申請書(様式第1号)に市長が定める書類を添えて、市長に提出しなければならない。
2 市長は、審査の結果、補助金を交付しないと認めるときは、その理由を付して移住・就業支援事業補助金不交付決定通知書(様式第3号)により、申請者に通知する。
(交付条件)
第8条 市長は、補助金の交付を決定する場合において、申請者に対して、次に掲げる条件を付すものとする。
(1) 補助金の交付の決定の内容及びこれに付した条件に従い、善良な管理者の注意をもって補助事業を行うこと。
(2) 市長が第12条第3項の規定により補助金の全部又は一部の返還を請求したときは、市長が指定する期日までに返還すること。
(3) 第12条第3項の規定により補助金の返還請求の通知を受けたときは、補助金の受領の日から納付の日までの日数に応じ、当該補助金の額(その一部を納付した場合におけるその後の期間については、既納付額を控除した額)につき年10.95パーセントの割合で計算した加算金を加えて返還すること。
(4) 返還すべき補助金を期日までに納付しなかったときは、納期日の翌日から納付の日までの日数に応じ、その未納付額につき年10.95パーセントの割合で計算した延滞金を納付すること。
(5) 補助金の交付の決定の内容又はこれに付した条件に不服がある場合において、申請の取下げをしようとするときは、交付の決定の通知を受けた日から14日以内に市長に届け出ること。
2 市長は、前項の規定による申請の取下げがあったときは、当該申請に係る補助金の交付決定はなかったものとみなして措置するものとする。
(交付決定の取消し)
第11条 市長は、交付対象者が次の各号のいずれかに該当するときは、交付決定の全部又は一部を取り消すことができる。
(1) 虚偽の申請等を行っていた場合
(2) この補助金の申請日から3年未満又は3年以上5年以内に本市から転出した場合
(3) 第8条の規定により付された条件に違反したとき。
(4) 起業支援事業に係る交付決定を取り消された場合
(5) 交付対象者が、その他法令等に違反したとき。
(補助金の返還等)
第12条 市長は、補助金の交付を受けた者が次の区分に応じて掲げる要件に該当する場合、補助金の全額又は半額の返還を請求することとする。ただし、雇用企業の倒産、災害、病気等、やむを得ない事情があるものとして本市が新潟県と協議して認めた場合は、この限りでない。
(1) 全額の返還
ア 虚偽の申請等を行っていた場合
イ 補助金の申請日から3年未満に本市から転出した場合
ウ 補助金の申請日から1年以内に補助金の要件を満たす職を辞した場合
エ 起業支援金の交付決定を取り消された場合
(2) 半額の返還
ア 第3条第2号ウの要件を満たす補助金の申請日から1年以内に補助金の要件を満たさなくなった場合
イ 第3条第2号エの要件を満たす補助金の申請日から1年以内に補助金の要件を満たさなくなった場合
ウ 補助金の申請日から3年以上5年以内に補助金を支給した本市から転出した場合
2 市長は、前項の規定により補助金の返還を請求しようとするときは、次に掲げる事項を、速やかに、交付対象者に通知するものとする。
(1) 返還すべき補助金の額
(2) 加算金及び延滞金に関する事項
(3) 納期日
4 市長は、交付対象者が返還すべき補助金を第2項第3号に規定する納期日までに納付しなかった場合は、納期日の翌日から納付の日までの日数に応じ、その未納付額につき年10.95パーセントの割合で計算した延滞金を徴収するものとする。
(令7告示121・一部改正)
(加算金の計算)
第13条 市長は、補助金が2回以上に分けて交付されている場合における加算金の計算については、返還を請求した額に相当する補助金は、最後の受領の日に受領したものとし、当該返還を請求した額がその日に受領した額を超えるときは、当該返還を請求した額に達するまで順次さかのぼりそれぞれの受領の日において受領したものとする。
2 市長は、加算金を徴収する場合において、交付対象者の納付した金額が返還を請求した補助金の額に達するまでは、その納付金額は、まず当該返還を命ぜられた補助金等の額に充てられたものとする。
3 市長は、交付対象者の申請に基づき、やむを得ない事情があると認めるときは、加算金の全部又は一部を免除することができる。
(延滞金)
第14条 市長は、延滞金を徴収する場合において、返還を請求した補助金の未納付額の一部が納付されたときは、当該納付の日の翌日以後の期間に係る延滞金の計算の基礎となるべき未納付額は、その納付金額を控除した額によるものとする。
2 前条第2項の規定は、延滞金を徴収する場合に準用する。
3 市長は、交付対象者の申請に基づき、やむを得ない事情があると認めるときは、延滞金の全部又は一部を免除することができる。
3 別表に定める措置要件は、不正及び不適切等の行為を行った者並びにそれに共謀した者を対象とし、団体においては、団体にその代表者と主たる原因者を含めるものとする。
4 再停止の処分を受けた交付対象者の交付停止期間は、別表に定める停止期間の2倍の期間とする。
(報告及び調査)
第16条 市長は、補助金交付に関し必要があると認めるときは、報告及び実地調査を求めることができる。
2 市長は、前項の規定により、交付対象者に報告を求め、又は実地調査を行った上で、補助事業の遂行状況等が交付決定の内容と著しく相違が見られる場合は、改善内容を明示して交付対象者に指導を行うものとする。
3 市長は、前項の指導を行ったにもかかわらず、改善の兆しが見えない補助事業に対しては、補助金交付の取消しの処分を行うものとする。
(所管)
第17条 この事業の事務は、移住交流推進課において所掌する。
(令3告示158・一部改正)
(その他)
第18条 この告示に定めるもののほか、補助金の交付に関し必要な事項は、市長が別に定める。
附則
(施行期日)
1 この告示は、公表の日から施行し、平成31年4月1日から適用する。
(失効規定)
2 この告示は、令和9年3月31日限り、その効力を失う。ただし、同日以前に、この告示の規定に基づき既になされた交付申請に係る補助金の交付に関しては、同日後も、なおその効力を有する。
(令3告示158・令6告示158・一部改正)
附則(令和2年3月31日告示第91号)
この告示は、公表の日から施行し、改正後の佐渡市移住・就業支援事業補助金交付要綱の規定は、令和2年2月6日から適用する。ただし、改正後の第3条第1項第1号アの規定は、適用日以後に転入した者に適用し、適用日前に転入した者は、なお従前の例による。
附則(令和3年3月30日告示第158号)
(施行期日等)
1 この告示は、公表の日から施行する。ただし、第17条の改正規定は、令和3年4月1日から施行する。
2 改正後の佐渡市移住・就業支援事業補助金交付要綱の規定(第17条を除く。)は、令和3年3月3日から適用する。ただし、改正後の第3条の規定は、適用日以後に転入した者に適用し、適用日前に転入した者は、なお従前の例による。
附則(令和4年3月30日告示第84号)
この告示は、令和4年4月1日から施行する。
附則(令和5年3月31日告示第79号)
この告示は、令和5年4月1日から施行する。
附則(令和6年3月29日告示第158号)
この告示は、公表の日から施行する。
附則(令和7年4月1日告示第121号)
この告示は、令和7年4月1日から施行する。ただし、改正後の佐渡市移住・就業支援事業補助金交付要綱第3条の規定は、この告示の施行日以後に転入した者に適用し、この告示の施行日前に転入した者は、なお従前の例による。
別表(第15条関係)
措置要件 | 交付停止期間 |
偽りその他不正の手段によって補助金等の交付を受け、又は融通を受けたとき。 | 処分を発した日又は補助金等を返還した日のいずれか遅い日から36月 |
補助金等の他の用途への使用があったとき。 | 処分を発した日又は補助金等を返還した日のいずれか遅い日から12月 |
補助事業の実施に当たり、補助金等の交付の決定の内容又はこれに付した条件その他法令、条例又は規則に違反し、当該違反行為の態様が悪質で補助金等の交付の相手方として不適当であるとき。 | 処分を発した日又は補助金等を返還した日のいずれか遅い日から8月 |
事業完了後の調査対象期間中において、期限までにその報告をしなかったとき(天災地変等報告者の責に帰すべき事情によらない理由がある場合を除く。)。 | 処分を発した日又は報告をした日のいずれか遅い日から6月 |
(令5告示79・全改、令7告示121・一部改正)







(令3告示158・全改、令7告示121・一部改正)







